HTTPS, SSL and TLS FAQs

read full post

There are sometimes cases of misunderstanding SSL or misinterpreting certain aspects of it. Therefore I made these FAQs from the very basics, which may clear out any confusion.

1. What is SSL?

SSL stands for Secure Sockets Layer, a protocol used to encrypt and authenticate data transmitted between applications, such as a browser and a web server.

2. Where did SSL come from?

SSL version 1.0 was developed by Netscape in the early 1990s. But due to security flaws, it was never published. The first public release was SSL 2.0, which came out in February 1995. It was an improved version, but still, after a complete redesign, version 3.0 got approved.

3. What is its purpose?

The SSL protocol prevents attackers from reading and modifying transactions and messages between the browser and the server, for example, the transfer of credit card data, logins, etc. This ensures that all data remains confidential and protected.

4. What is TLS-certificate?

TLS stands for Transport Layer Security - the successor and improved version of SSL. It has more reliable encryption algorithms, but despite some similarities, it is considered to be a different standard.

5. What protocols and versions are used nowadays?

SSL, surprisingly, is not used now. As described above, there were 3 versions (1.0, 2.0, and 3.0) initially. Then based on SSL 3.0 they created the TLS 1.0 protocol. Then TLS got upgraded to 1.1, 1.2, and 1.3 came out. Currently, only the last two are used.

6. How does an SSL certificate operate?

When the browser is connected to the site, an "SSL handshake" occurs ("handshake" keys are created), then cryptographic data is exchanged and, in the end, session keys are formed, on the basis of which the traffic is encrypted.

7. What types of certificates do exist and what's the difference between those?

  • SSC (Self-Signed Certificate) - you can create yourself, but there is no trust
  • SGC (Server Gated Cryptography) - for very old browsers
  • SAN/UCC (Unified Communications Certificates) - multi-domain for MS Exchange
  • Code Signing - for software signing
  • Wildcard SSL Certificate - for domain and subdomains
  • DV (Domain Validation) - confirms the domain name
  • OV (Organisation Validation) - checking organization, address, and location
  • EV (Extended validation) - gives the most protection

8. Are there any other types available?

Yes, for example, a Multi-Domain SSL certificate for several domains - does not require the purchase of certificates for each individual domain which simplifies administration. Code Signing certificates are designed to protect your code, content, and other files while they are being transferred online.

9. What data is stored inside of SSL certificate?

SSL certificate contains information:

  • Version
  • Serial number
  • Search Algorithm ID
  • Publisher name
  • Validity period (no earlier than / no later)
  • The subject of the certificate
  • Subject's public key information
  • Unique identifier of the publisher
  • Subject unique identifier
  • Add-ons
  • Signature

10. Are SSL and HTTPS actually the same thing?

No, they aren't. 

SSL is a security protocol used to establish a secure connection between a web browser and a web server. 

HTTPS works as a sublevel between applications. HTTPS encrypts a regular HTTP message before sending and decrypts it during delivery.

11. How do I verify if a site uses SSL/HTTPS and it is correct?

Most browsers display a padlock and/or message at the address bar to mark secure connections protected by SSL / TLS certificates. The computer OS maintains a list of root certificates that make up a chain of trust.

12. What is a Chain of Trust?

When opening a site, the browser checks the entire chain of certificates, up to the root. If even one of the certificates is invalid, then the entire chain is also considered invalid.

12. Why SSL certificates are that expensive?

SSL certificates can be viewed as a kind of and insurance, they are expensive due to the guarantees that come with them. If something goes wrong, the SSL Certificate Provider will pay the affected end user an insurance premium.

13. Are there free certificates and how secure are they?

Free certificates do exist, perform the same function as paid ones, but usually have the lowest security level (DV), there will probably not be a guarantee for it, i.e. they are safe to some extent. When threatened, your site visitors will not be able to claim a guarantee. The most known free certificates provider is Let's Encrypt.

14. What is the way of buying a certificate?

If your hosting provider does not offer any free SSL certificates, or you need a different type of certificate, you can purchase your own certificate from a Certification Authority or a discounted reseller, which will be cheaper.

15. What is a Certificate Authority then?

Certificate Authority (CA) - an international organization that issues and is responsible for SSL certificates. CA verifies the domains and sources that authenticate organizations. Certification authorities are trusted by 99% of browsers.

16. What is the process for obtaining a certificate upon payment completion?

First, you generate a CSR and a private key. Then you send the CSR to the Certification Authority (CA) and get an archive with text/binaries for different types of web servers. Then you install it on your hosting or your server.

17. How do I use an SSL / TLS certificate?

  1. Deploy your site on the hosting provider's server.
  2. Create a CSR - Certificate Request, buy a certificate from a trusted CA or reseller.
  3. Install SSL / TLS certificate in the hosting control panel or on the server.
  4. Create a redirect to the protected version of the site - HTTPS.
18. How can I check if the certificate is configured correctly?

One popular way is to visit the Qualys website, enter the site name and click the submit button. The service will check and give an assessment in points. If the site received A or A +, then the certificate is working correctly.

19. Are the SSL certificate and SEO somehow related?

If your site is not secured with an SSL certificate, then it is marked "not secure" from Google. In addition, if you want your site to rank high in the search results, you will need it marked as "safe". But the main goal of course remains the transport layer security of the connection.

20. What is the validity period of the certificate?

The commercial certificate is valid for 1 year. The validity of the certificates has been steadily decreasing from 10 years in 2011, then to 3 years in 2015, then to two years in 2018, and to a year now. Free certificates are valid for 90 days.

21. Why don't SSL certificates last forever?

Security standards are changing, therefore old certificates must be kept updated. In addition, the defined certificate life cycle reduces the risks associated with the possible loss of the private key.

22. Does SSL protect site data?

Any information sent over the Internet passes through network equipment, servers, computers, and other connections, and if the data is not encrypted, then this makes them vulnerable to attacks.

SSL / TLS certificate helps to protect the data transmitted between the visitor and the site, and vice versa. But this does not mean that the information stored at the server itself is completely protected - the administrator must decide how to protect it, for example, he. should probably encrypt the database.

23. What are symmetrical keys and Public / Private Keys used with certificates?

Almost all encryption methods in use today employ pairs of public/private keys. These are considered much more secure than the old symmetrical keys. With Public and Private keys, two keys are used that are mathematically related (they belong as a key pair), but are different.

This means a message encrypted with a public key cannot be decrypted with the same public key. To decrypt the message you require the private key.

24. How do asymmetrical keys and SSL Certificates work together?

Public keys can be made available to anyone, that's why obviously called public. That should raise a concern of trust, specifically: "how do you know that a particular public key belongs to the person/entity that it claims to be". For example, you receive a key claiming to belong to your bank. How do you know that it does belong to your bank?

The answer is to use a digital certificate. A certificate serves the same purpose as a passport does in everyday life. Likewise, a passport establishes a link between a photo and a person, and that link is verified by a trusted authority (passport office).

A digital certificate provides a link between a public key and an entity (business, domain name, etc) that has been verified (signed) by a trusted third party (a certificate authority). A digital certificate provides a convenient way of distributing trusted public encryption keys.

25. What are various SSL Certificate formats?

An SSL Certificate is essentially an X.509 certificate. X.509 is a standard that defines the structure of the certificate. It defines the data fields that should be included in the SSL certificate. The following figure illustrates the X.509 Certificate's encoding formats and file extensions:

  • PEM. Most Certificate Authorities provide certificates in PEM format in Base64 ASCII encoded files. The certificate file types can be .pem, .crt, .cer, or .key. Because of this, .pem file can include the server certificate, the intermediate certificate, and the private key in a single file. The server certificate and intermediate certificate can also be in a separate .crt or .cer file. The private key can be in a .key file.  The actual data is located between the ---- BEGIN CERTIFICATE---- and ----END CERTIFICATE---- statements, a similar approach for key and certificate requests.
  • PKCS#7 also use Base64 ASCII encoding with file extension .p7b or .p7c. Only certificates can be stored in this format, not private keys. The P7B certificates are contained between the -----BEGIN PKCS7----- and -----END PKCS7----- statements.
  • DER certificates are provided in a binary form, contained in .der or .cer files. These certificates are mainly used in Java-based web servers.
  • PKCS#12 also use binary form for the data, contained in .pfx or .p12 files. However, it can store the server certificate, the intermediate certificate, and the private key in a single .pfx file with password protection. These certificates are mainly used on the Windows platform.

26. What is a trusted store?

It is a list of CA certificates that you trust. All web browsers come with a list of trusted CAs.

27.  Can I add my own CA to my browser's trusted store?

On Windows when you right-click on the certificate you should see an install option. Not sure about other operating systems.

28.  What is a certificate fingerprint?

A fingerprint is a hash of an actual certificate and can be used to verify the certificate without the need to have the CA certificate installed. This is very useful in small devices that don’t have a lot of memory to store CA files. It is also used for manually verifying a certificate.

Hope this blog post helps you eliminate some gaps or misunderstandings about SSL and TLS!

Everything you wanted to ask about "Items-as-Resources" coming with new Sitecore 10.1

read full post

Sitecore 10.1 brings new Items-as-Resources option, which raises plenty of questions.

  • What it that used for?
  • Why did we get it at all?
  • Any concerns of using that?
Please find the answers below:


1. Before 10.1 you’ve been given the initial set of OOB items upon the installation in the databases. That includes default templates, layouts, workflows and the rest of scaffolding items.

2. Now with 10.1 all these are supplied as the resources files outside of database. That's correct: all these items are no longer residing in the database. Yes, you still have them in your content tree as normal.

3. Does databases come empty? Not actually - there are just two entries for the default site (page) you normally first see after successful Sitecore instance installation, at the root of URL. It was decided not to put these into resources, as most customers delete that default home page anyway.

4. Are these resource read-only? Yes, Sitecore cannot write back into those resource files. Treat it as if they're written on CD but with an immediate access.

5. So does that mean I cannot modify default OOB items in Sitecore anymore? No, you actually can edit those as normal after "Unprotecting item" from a Content Editor ribbon. What happens in that case is Sitecore will take the delta between initial value stored in resource file and your changes and will store that delta having only changes you’ve done in the database. On item "consumption" the current state of item gets calculated from a resource file and that delta.

6. But you cannot delete these items. Sitecore prompts that it origins from the resource file therefore cannot be deleted. Still good, as leaves less potential for silly errors, anyway..

7. So where are these resource files located? They are based (quite predictably) within App_Data folder - App_Data\items\<DATABASE_NAME>\items.<DATABASE_NAME>.dat (by default).

8. What format are these resource files? Protobuff (Protocol Buffers) from Google. That is a surprisingly old format which is proven for a decade, at least.

9. How can I create my own resources?
Officially - you cannot. Well, it is technically possible but requires very deep dive into Protocol Buffers, raw database storage and investigating new data provider in Sitecore. But, Sitecore will likely start providing authors of popular modules with the toolset to create such a resources with an ease. So, let's say for SXA you will no longer need installing SPE + SXA packages yourself, instead you'll simply drop the resource files provided by SXA team underneath items folder, not even need to publish that afterwards.

10. Why no need publishing? That's because you copy the resource file for web database as well - items are alredy on the web database. Of course, all the items created by you will still need to get published.

11. But why at all Sitecore introduced that?
The main reason is to simplify the platform version upgrade process. The way update is done has changed.
You may have notice on the Sitecore download page, "Upgrade options" section have changed: instead of Sitecore Update Packages you now have Sitecore UpdateApp Tool that operates against each specific version you'd want to upgrade from. This tool will remove the default items for each particular legacy version and replace it with the resource files, Of course it also updates the schema with the changes which was already available.

12. The bigger reason for this change was "think containers - think ahead" approach. With such a change it becomes easier to upgrade version of Sitecore when running in containers: everything from the database since now is entirely user's custom data, and can be entirely copied to a never database, while version-specific-and-system-related items get updated by just a resource file substitute.

13. Also you may heard that Fast Query has been deprecated. That is exact reason why - if something isn't in the database, Sitecore cannot efficiently build the graph of the relationship for fast query


14. What is that data provider mentioned above?
That is a new one called CompositeDataProvider that inherited by DefaultDataProvider. The name composite assumes that one cares of merging items for Sitecore tree from both DB and the resources. In the configuration you specify it for an individual database under <database> section, you can also change the location for such resources by patching <filePath> node of <protobutItems> and overriding the location.

15. For the end-consumer of DataProvider (high level of stack) nothing changes as they still use DefaultDataProvider from their code. The changes occur at intermediate level and those happen to be internal for Sitecore.

16. That actually opens up a much wider potential for creating some intemediate-level providers to things other than ProtoBuf and SQL Databases: CRMs, DAMs, some other headless CMSs maybe. In any case this is very important and greatly welcomed step ahead for the platform!

Update: there is another great blog post from my MVP-colleague Jeremy Davis on that same topic, where he also tried drilling into these resurce files with ProtoBuff.Net library.

I have won a Sitecore Technology MVP 2021 award!

read full post

This year I am celebrating my fifth in a row year as a Sitecore MVP! I am very excited to announce that I have been named Most Valuable Professional (MVP) by Sitecore for 2021 - that's the most prestigious award in whole ecosystem of Sitecore!

As a Technology MVP I am one of only 170 Sitecore professionals worldwide that have been awarded with an MVP title in this category. It really means a lot to me to be part of such a great community and to be able to contribute to sharing knowledge within this community.


Sharing Sitecore Identity Server between two independant instances of Sitecore

read full post

Imagine a case where you need having two Sitecore instances in parallel next to each other. That may be cause by several legit reasons.

WHY?

For example, in my case I am moving (by reworking, not just migrating) some functional areas from one legacy instance to another that will features SXA. The legacy instance has been passed from one hand to another with numerous configuration artifacts, with a limited maintenance options, so that it becomes next to impossible to combine it with a brand new SXA stuff under the same roof. I know, that is doable in principle (and have done it myself before), but the amount maintenance and lack of knowledge / documentation on existing codebase makes its maintenance inappropriately risky and non-acceptable. Therefore, it becomes reasonable keeping them both in isolation, only uniting at the URL level (by rewriting a (sub)domain of a new instance into a primary domain's folder level).

Things you have to consider in that case would turn to almost doubling your infrastructure and related expense as well as checking if your Sitecore licence permits you that. Currently doing quite an unusual setup where both the above concerns give me a green light for going ahead and I am OK to run both instances in parallel (as on-prem solution).

Once agreed, the next thoughts come to Identity Server, where keeping two instances for that same activity does not make much sense. Keeping them both is exhaustive, but the good news is that one can re-use and existing ID Server for any number of instances (namely CM boxes). That comes to making two extra steps and below I will show you how-to:

HOW?

Let's assume we have two instances, called old and new. Old one has all the bits configured and running, so we only want re-using ID Server of old instance with a new instance.

1. Get rid ow ID Server for a new instance (you can stop its web app and app pool for now). That makes sure it is not used.

2. Find Sitecore.Owin.Authentication.IdentityServer.config file on a new instance (App_Config\Sitecore\Owin.Authentication.IdentityServer.config) and substitute identityServerAuthority variable to point to an existing ID Server

    <sc.variable name="identityServerAuthority" value="https://old.identityserver" />


3. Now CM for a new instance knows which ID Server to talk through, but will ID Server accept those calls? The answer is no, unless you explicitly permit it doing so. Navigate to Config\production folder of old instance ID Server and add addition allowed CORS origin group into Sitecore.IdentityServer.Host.xml file. You will end up having smth. as below:

<AllowedCorsOrigins>
<AllowedCorsOriginsGroup1>https://old</AllowedCorsOriginsGroup1>
<AllowedCorsOriginsGroup2>https://new</AllowedCorsOriginsGroup2>
</AllowedCorsOrigins>


4. There is also Identity Server secret stored below at the same xml file, with a matching counterpart at App_Config\ConnectionStrings.config, so you also need updating config for new instance with the value from shared Identity Server:

<add name="sitecoreidentity.secret" connectionString="SECRET_from_ID_Server" />


5. Finally, recycle Identity Server application pool, then you're OK to test it. To make things more visual, I've recorded all the steps and testing it and sharing resulted video below:


Things to consider: as you're re-using existing old instance Identity Server, it will itself re-use all the assets. When it comes to Active Directory then it brings a desired result, but speaking about internal users (those normally you have got at Sitecore domain) - they will all get reused all as well, including admin. This comes because ID Server has a reference to core database (or security database extracted from the core) and that one belongs by default to an old instance too.

Hope you find this helpful!

What is a Reverse Proxy and what do you need one for?

read full post

There are a variety of Reverse Proxy solutions on the market. You may have already heard about some:

Major cloud providers also have their proprietary solutions:


But what is a Reverse Proxy? Why "Reverse"?
As Wikipedia says, a common type of proxy server that is accessible from the public network. Large websites and content delivery networks use reverse proxies - together with other techniques - to balance the load between internal servers. Reverse proxies can keep a cache of static content, which further reduces the load on these internal servers and the internal network. It is also common for reverse proxies to add features such as compression or TLS encryption to the communication channel between the client and the reverse proxy.

Reverse proxies are typically owned or managed by the web service, and they are accessed by clients from the public internet. In contrast, a forward proxy is typically managed by a client (or their company) who is normally restricted to a private, internal network. The client can, however, access the forward proxy, which then retrieves resources from the public internet on behalf of the client. Here's a reverse proxy in action from a very high:


What are typical scenarios for using a Reverse Proxy?

1. SSL Offload. Let's assume we've got a website which works at HTTP only, and for some reason (legacy, gone developers or being unable bringing changes into a running solution that may huge or any other) it is not possible to change the website itself - "If it works, don't touch it" paradigm in action. For compliance, we must add HTTPS support for that website.
With using a Reverse Proxy it comes to a really quick and easiy solution - we don't need developers at all. All we need is asking our Ops professional asking him to instantiate a proxy server with SSL Termination. (obviously, we'll also need SSL certificates for domain hostname(s) of a given website). Job done!


2. Load Balancer
. Next, we'd want horizontally scaling that website and even deployed two equal client facing copies of it. How do we "split" traffic to distributing it equally to both sites? In this case we introduce a Proxy Server functioning as a Load Balancer.
But what if one of websited dies or crashes half way down the road? Load Balancer needs somehow to know each of the "boxes" functions well and react the outages by re-distributing traffic to the rest of mchines functioning well. This is traditionally implemented by "pinging" a such called "HealthCheck" URL on each particular box. As soon as one of the healthchecks keeps failing, an alert is raised and the traffic is no longer routed to a faulty box (be careful with sticky sessions!).



3. Cybersecurity enforcement
. Sending specially formed packets hackers can undertake a Deny-of-Service attack, when sending a request comes times cheaper than serving it back. At some moment your servers won't cope with this parasitic workload and will fail.
In order to prevent that, dangerous traffic should not reach your servers, being filtered at a proxy. Namely, a Firewall with an adequate rule set that filters out all patters with anomalies, raises alerts and bypasses the legitimate requests.


4. Caching and compressing
. Even with purely legitimate traffic beyond the proxy, one may still get a large request payload. But how comes? Well, there may be different reasons, such as usage patterns where all users navigate to the same heavy-loaded area of a website; alternatively the website itself could be written by junior developers who did not enough care about the way if functions in the most optimal way once deployed. Regardless of the reason, we could still soften things up by identifying some of the popular endpoint that consume much of server's resources and cache it up right at the proxy level. Of course assuming that a given set of parameters always returns that same result, there is no longer a need spending expensive server resources on producing the results we're already got in past and have effectively cached at the proxy level and never reach servers at all. If we however must ensure this traffic reaching the end servers, we could at least compress / encode the "last mile" beyond the proxy.


5. Smooth automated deployments
? Why not, have you ever heard of Blue-Green Deployments? With that in action end users won't even realize that you're upgrading the solution while they're browsing your site.


6. A/B Testing
. As a result of previous point, it may be a case you've updated some but not the all end servers. You do not want updating them all, instead you'd like to perform an A/B Testing on both sets and based on a result decide to complete an update or rollback to the most recent version. This would be a pretty valid scenario that a reverse proxy can do for you.


7. URL and Links Rewriting
. What if you have a legacy website that functions perfectly well, but similar to a scenario (1) the is no way (and need) of maintaining it. The development team has gone and in any case there is no single reason of investing a lot into a smth to be dismissed at some stage. At the same time you got another website(s) that either could be successor(s) for a legacy one, or some additional areas, written in isolation by more modern tools and thus either incompatible or expensive to merge with an existing solution. However the business wants everything to function with the same main domain name, just in different "folders" under it, so that end users (and search robots!) see no difference between consisting parts and naturally experience them both as being a single solid website.
Achieving that is also possible with a Reverse Proxy by rewriting URLs. Please note that not just a external request coming to site.com/company1 will be rewritten to www.company1.com but also all the internal URLs within all the requested pages need to be rewritten as well. Please note that it becomes possible only in conjunction of SSL offload, otherwise the traffic gets encrypted and proxy becomes "a man in the middle".

Not just that - once 6 years ago I wrote a walkthrough how one can achieve that same result purely and entirely by the means of IIS on Windows


Conclusion.
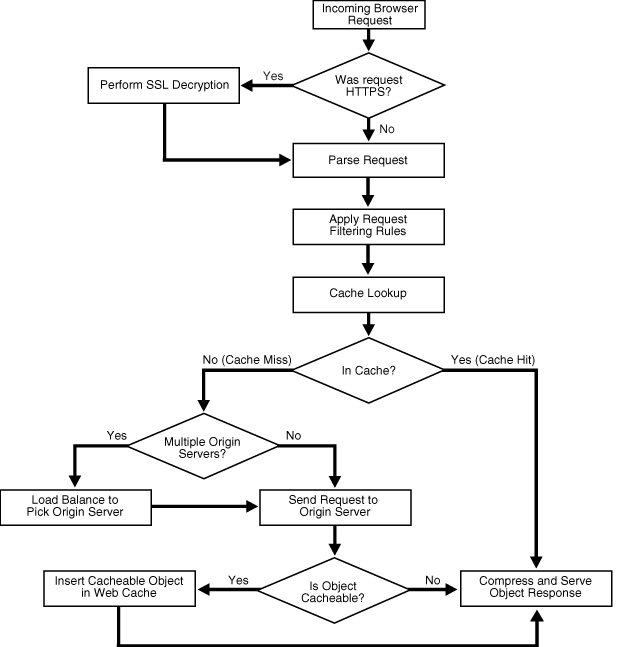
This article give a high-level explanation on Reverse Proxies and their primary features. It intentionally does not focus on a specific implementation avoiding going deeper in technical details.

In real-world solutions of course you will meet Reverse proxy solutions implementing several of the features combined. This may be a typical workflow for processing inbound traffic with a Reverse Proxy:



In any case, I hope you found this helpful!

Merry Christmas and happy New Year!

read full post

Every year I create a special Christmas postcard to congratulate my readers with a new oncoming year, full of changes and opportunities. Wish you all the best in 2021!

My artwork for the past years (click to expand)
2020


2019


2018


2017


2016


The easiest way of installing Solr cores for SXA search

read full post

Few years ago, I made a walkthrough on setting up search for SXA-based website. However, it does not cover one important thing - out-of-the-box SXA uses two own indexes. As a good practice "one index - one core" it assumes you create two additional cores for each of those indexes.

It is also assuming that you may follow the same principle used for existing Sitecore Solr cores naming them <INSTANCEPREFIX>_sxa_master_index and <INSTANCEPREFIX>_sxa_web_index. But how do you create those cores?

I would like to introduce the easiest way achieving that using Sifon and its existing plugin for creating SXA Solr cores. All you need to do is updating plugins from public repository by executing "Plugins" - "Get Sifon plugins" command.

Once updated, you will see corresponding plugin at the menu:


And that's it! After a bit of waiting Sifon will complete installation of both new cores into a Solr instance references with the selected profile. You'll see the confirmation:


As it prompts, the cores have been created at the named location, managed schema has been also published but you still need to rebuild these new indexes. Sifon also has a plugin for that (fastest, but SPE Remoting must be enabled for that instance):


Alternatively, you can use Control Panel as you normally do:


Confirmation:


Hope this helps enjoying search with SXA which is really taken to the new level!

Cannot use a Hyper-V disk VHDX image you've been shared with? That's how to manage it properly

read full post

Cannot use a Hyper-V disk VHDX image you've been shared with? It can be your colleague's shared VM or a disk exported from Azure VM. Below I am going to describe the steps required to managed it properly.

The first thing one is likely to perform is either importing this disk or creating a new VM without disk and attaching it later. Despite it seems absolutely valid, that will end up with:

If you see the above error it means you've most likely created a VM of 2-nd Generation of Hyper-V, and attached you drive to it. That won't work, but why?

To answer this question let's define the difference between both generations. The main fact about Generation 1 is that it emulates hardware - all required hardware components must be emulated to make the virtual machine work! Special software that can imitate the behaviour of real hardware is included in Hyper-V, as a result the VM can operate with virtual devices. Emulated hardware (that behaves identical to real hardware) includes drivers to most operating systems in order to provide high compatibility.

Generation 1 the emulation works way less productive compared to native equipment and has numerous limitations. Among those:

  • a legacy network adapter
  • IDE controllers with only 2 devices could be attached to each
  • MBR with max disk size of 2TB and not more than 4 partitions.

The 2-nd Generation uses:

  • UEFI BIOS
  • GPT support (without size and partitions legacy limit) and Secure Boot
  • because of the above - VMs boot (and operate) much faster
  • fewer legacy devices and new faster synthetic hardware used instead
  • better CPU and RAM consumption

UEFI is not just a replacement of BIOS, UEFI extends support of devices and features, including GPT (GUID Partition Table).

Secure Boot is a feature that allows protection against modifying boot loaders and main system files, done by comparing the digital signatures that must be trusted by the OEM.


The solution is quite simple.

What you need to do is create a 1-st Generation VM (without creating a new disk drive) and reference existing VHDX file. That would work and OS will load (slowly but will do). The laziest person would probably stop at this stage, but we progress ahead with converting it to the 2-nd Generation VM. But, how do we?

All you need to do is convert legacy BIOS to UEFI running the following command executed within a 1-st Generation VM:

mbr2gpt.exe /convert /allowFullOS

Please pay attention to the warning: since now you need to boot in UEFI mode.

Now you can turn off the Windows VM, delete existing 1-st Generation VS from Hyper-V Manager (but not the disk drive!), and then create a new 2-nd Generation VM referencing the converted VHDX disk image. Also make sure the attached hard Drive stands first for at the boot sequence order (Firmware tab) and also you may want unchecking Enable Secure Boot switch from the Security tab.

Now you may successfully start your received Hard Drive with a fast and reliable 2-nd Generation VM that manages resources of your host machine in a much reliable and savvy way!

All you need to know about Sitecore 10

read full post

As you might have already heard, Sitecore has just released a new major version of its product Sitecore 10, the one initially supposed to be numbered as Sitecore 9.4. Let's take a look at what does it have to offer to better understand why Sitecore decided to "release it louder" by giving a major version number.



During the course of this post I will be writing about:

  1. Overview
  2. Installation
  3. Containers
  4. ASP.NET Core
  5. CLI with Serialization
  6. Horizon
  7. Search
  8. XM / CMS-Only
  9. JSS and SXA
  10. Data Exchange and Connectors
  11. Privacy options
  12. Analytics
  13. EXM
  14. Marketing Automation
  15. Experience Editor
  16. Content Hub
  17. Other changes
  18. Further


1. Overview

Finally, Sitecore 10 has been released. With the release of Sitecore 10, a new era of Sitecore development has started, the mostly anticipated approaches becoming an official part of the platform. This version focuses on product updates and enhancements that provide more development and deployment options, increase usability and improve overall performance – all centered around enabling both Marketing and IT teams equally, thus making it easier and faster to launch and evolve digital customer experiences.


2. Installation

From now on, there are 3 option you may choose from in order to get Sitecore 10 up and running. 

Historically, there was an MSI installer to install Sitecore as well as a ZIP archive to handle things manually. With version 8 comes a third-party Sitecore Instance Manager to simplify the installation along with some housekeeping tasks. It is no longer with us.

1. From Sitecore version 9.0 there was one and only official way to install Sitecore - SIF. A bit complicated for newbies and those who aren't familiar with PowerShell and JSON configurations. 

2. Later on with Sitecore 9.2, we got one more option for that - SIA with its GUI. With every next release SIA became more mature and offered more option. As for now, SIA allows to install Solr on your behalf together with few more things, such as extra validations:

  • validates Solr connectivity
  • validates SQL Server connectivity
  • validates the Sitecore license file
  • displays a progress spinner during the installation process
  • supports the installation of Sitecore Experience Commerce

3. Since version 10.0, Sitecore now officially has support for Docker, Kubernetes and image repositories. Sitecore community has been around containers for a while and we made much commitment to make things happen - you may see my older posts on that. This for sure will help delivery teams move to now famous continuous delivery model, making infrastructure-as-code deployments for Sitecore smoother.

Of course, SIF is still available as the default option for local installation, for example on VMs or when your team is not yet ready for containers.

Register-PSRepository -Name SitecoreGallery -SourceLocation https://sitecore.myget.org/F/sc-powershell/api/v2
Install-Module SitecoreInstallFramework -Force

The actual SIF version for Sitecore 10.0 is 2.3.0, to ensure you've got it right type in:

Get-Module SitecoreInstallFramework –ListAvailable

Check if you have got 2.3.0 along with 2.3.0 folder as well in WindowsPowershell folder - then you're ready to install Sitecore 10 using SIF.

You may be interested in reading:


3. Containers

Firstly announced as supported in Sitecore 9.3, Sitecore released version 10.0 out-of-the-box support for containers - now it is an official option to develop or instantiate Sitecore and other services with containers. To help Sitecore developers learn, use, and get started quickly with Docker, there is comprehensive documentation available on developing with Sitecore on containers.

Sitecore has docker container images for Sitecore XP and XM along with non-prod images for MSSQL, Solr and Redis for developers, publicly available from Sitecore image repository. In this initial version, SXA is supported. Now you don't need to build images yourself. There are also liveness and readiness health check endpoints which are especially useful with containers.

1. Sitecore Experience Platform 10.0.0 uses Docker Compose as the container orchestrator on developer workstations. Docker Compose is a simple container deployment tool that is bundled with Docker for Windows. Sitecore container images can be deployed with other tools but we recommend that you use Docker Compose to deploy the containers that form the Sitecore Experience Platform.

2. Sitecore Experience Platform 10.0.0 uses Kubernetes (K8s) as the default orchestrator for deploying production environments. The Sitecore XP Kubernetes specification files that are used to map the minimum required configuration parameters between the Sitecore software containers are provided as a reference.

Sitecore customers are expected to extend these specifications to support their own requirements. It is the responsibility of each Sitecore customer to ensure that their production deployments meet the standards for stability and security set by their organization.

Why are containers important? In general, if you’ve been doing your development with virtual machines or local installations, moving to a Docker-driven development and infrastructure flow will be highly beneficial for you. In general, you can address four major areas:

  • No more need for a long onboarding process for new team members
  • Eliminates pain of having several Sitecore instances especially of various versions in parallel
  • No more "works on my machine" errors
  • Improved operational capabilities with new monitoring and security support
  • Better computer resources management due to process isolation opposing running full OS VM
  • Much more reliable continuous delivery model
  • No need to "install" Sitecore - images are already pre-built for you
  • Infrastructure-as-code approach (IaC) has proven its efficiency and finally landed the world of Sitecore

Adopting Docker and Kubernetes into your workflow will let your team focus on actual development rather than wasting time on repetitive ops, providing standard tooling they need to work on those changes.


4. ASP.NET Core

I don't think anyone missed out all the noise around ASP.NET Core which is an open-source, cross-platform framework for building fast, cloud-based web apps on Windows, macOS, or Linux. Some of Sitecore features prior to version 10 are already based on ASP.NET Core - Publishing Service, Identity Service, Sitecore Commerce websites, not to mention Sitecore Host to support many features like that. However, the core rendering of pages and components still remains dependent  on the legacy of .NET Framework - which terminates at version 4.8 and won't go ahead. With .NET 5 release by the end of 2020, Sitecore has a long term strategy with Sitecore Host and the rest of development moving to .Net Core.

.NET Framework is still there in Sitecore 10 for legacy rendering, but since now we've got a Headless development option allows teams to build applications faster on the latest .NET Core technology. It is really cool especially for those pure back-end developers who just don't want to learn JavaScript and those customers who don't need fully javascripted SPA-like application.

Headless development with ASP.NET Core brings developers same JSS-like advantages, development and runtime isolation for a site, delivering a better development experience. There is a new SDK for headless ASP.NET Core rendering in Sitecore 10. 
Using the same headless services that power JSS, you deliver experiences that work in Experience Editor, track and provide marketing capabilities, but work faster. You can use placeholders, field renderings, model bindings in ASP.NET Core as normal:

  • faster and lighter
  • run headless via the ASP.NET Rendering SDK
  • works in Experience Editor
  • supports routing
  • compiling your rendering code won't cause an app pool recycle in the platform
  • only connect to Sitecore when need to: making changes to the presentation layer, pushing them, debugging in a seconds
  • remote rendering host - developers can build straight from VS into the rendering host and test changes without recycling all of Sitecore every time. 


And a cherry on a cake - there's a Getting Started Template that demonstrates all the features for the release all together. Not to say that works well with your development version running in Docker containers. The code is available on GitHub. To install latest template type:
dotnet new -i Sitecore.DevEx.Templates --nuget-source https://sitecore.myget.org/F/sc-packages/api/v3/index.json
Looking forward to see full support for ASP.NET Core 5 in the next releases of Sitecore.


5. CLI with Serialization

As we've been shown at Sitecore MVP Summit last year, Sitecore developed Command Line Interface (CLI) to interact with a Sitecore instance. The expectation is to be able doing pretty much everything from command line and in that sense it will intersect (or may even absorb) PowerShell Extensions. In order to attract developers to CLI - they decided to start with serialization. 

It was quite a surprise that Sitecore got to proper built-in way to serialize items from or deploy items into Sitecore - only using third-party tooling. Now this release of the CLI Sitecore is standardizing the tooling and approaches for serialization. Its initial release allows you serializing, pushing items with further publishing, by combining the best of TDS and Unicorn.

To support the security one need to login in via interactive or automated authentication flows, integrated with Identity Server.

With next releases, CLI will add more functionality, but what is even more thrilling, a plugin system for adding new commands via NuGet is also expected. And since it will cover all the aspects of creating and managing content, one can even create a wrapper over it implementing own version of Content Editor with any set of features (in fact, there's no need to since we've got Horizon, keep reading below). 

For those who prefer GUI over command line, there is also a wrapper available over existing set of serialization CLI-features of Sitecore for Visual Studio, a new member of the Sitecore Developer Collection that does Sitecore Content Serialization from a GUI within Visual Studio - similar to TDS did before.

More reading:

6. Horizon

The first version of the new content editing experience called Horizon has been released with Sitecore 9.3 and there has been a lot of buzz around new editing interface since then. That first version was quite limited with supported functionalities.

Now with the second release of Sitecore, it supports more functionalities:

  • Multi-site and multi-lingual are now supported and added to the user interface
  • Drag & drop support in the page tree to organize your site’s structure
  • Content Hub integration
  • Keyboard shortcuts 
  • SXA sites are also supported with all the above
Horizon Content is a content manager that you use to manage content without a presentation layer. In Content you can see meta data for each field and you can edit content that is not accessible in Pages

Speaking of SXA sites, the integration to SXA has been improved to support editing directly on the page for all supported field types and also do site-specific images and datasources. A tighter integration between SXA and Horizon editing will be coming over the course of the Sitecore 10 series.

A new dedicated field editor experience allows you to edit page metadata that is not directly editable on the page. This allows you to edit other types of fields without the WYSIWYG interface. This is also useful for editing ‘headless’ content that is not intended for a page. Using the new Content view allows you to see all the content items, not just the pages, and edit your data in the Horizon field editor.

Extending Horizon with plugins is not yet available, however is expected with oncoming releases.

With assets in Sitecore Content Hub DAM, you can now leverage that rich media in the Horizon editor instead of only using the native Sitecore Experience Platform media library. This allows your marketing team to have a better flow from Content Hub to your web channel.


Sooner or later this should have happened - Sitecore XP 10.0.0 deprecates Azure Search and it will be completely removed ​in a future release​. If you are starting a new Sitecore project, please use Solr as your search engine.

What I especially love with Sitecore over the years, they do admit and fix previously done mistakes. Azure Search was not fully compatible since day one, I personally struggles so much with it. Finally it will leave Sitecore.

Sitecore XP no longer from passes malformed content to Solr​ ​-it now filters and validates content prior sending it to Solr​.

Last but not the least, Sitecore 10 now requires Solr version 8.4.0 to work with.


8. XM / CMS-Only

Few version ago, Sitecore came up with a lightweight and very fast CMS-only version of its product, opposing full XP with full-powered analytics and much more things around it. However for some reason there was not rule engine personalization coming with XM topology which was not right: for those not needing the full xConnect, still want get use use of some basic personalization or implementing custom conditions, especially valuable for SXA websites. Finally that got fixed and one can now run simple personalization on lightweight XM installations. This functionality contains session-based and device rules that do not depend on tracker or marketing definitions available in the XM package.

Please refer to the list of personalization conditions available for XM to find out more.


9. JSS 14.0 and SXA version 10.0

There are not much of new JSS features with this release, the changes are mostly relate to the stability improvements and support for new platform features. Thus, new JSS can now successfully handle forwarded deployment requests when it is installed behind a reverse proxy as it is in Docker. Exactly the same applies to SXA.

SXA keeps having its versions aligned to the platform release, in order to avoid the confusion.

For more details on what's new, please read the following:


10. Data Exchange and Connectors

Changes in Data Exchange Framework (DEF):

  • Additional field types added to CMP Connector
  • You can now sync a single contact
  • Respond to live events on the site

Sitecore Connect for Salesforce Marketing Cloud allows teams to work in Salesforce Marketing Cloud and leverage the rich visitor analytics data stored in xDB. Now, with the latest release, xDB information can be more easily sent to SalesForce. You can make use of this connection in real-time, no need to wait for a nightly batch. A new Sitecore Marketing automation activity, specifically for Salesforce Marketing Cloud, allows marketers to configure a realtime event to integrate with SFMC.

By connecting directly to the Salesforce Marketing Cloud, marketing teams can respond to events in Sitecore and immediately send information about the current visitor over to Salesforce Marketing Cloud and place visitors into Journey Builder marketing automation plans. This means that you can respond across all your channels to events, in real-time, in the marketing automation tool that you use.

Please read this link for more details on SalesForce Connector.


11. Privacy options

Previous releases of the platform have progressively been improving the privacy tools available to teams looking to meet with regulatory needs and customer privacy demands. In Sitecore 10, new support has been added to help you on your journey. Sitecore 10.0 and later provides API calls and configuration options that makes it easier to enforce explicit consent for tracking a contact's activity on your websites.“Update consent settings” now allows you to remove contacts from marketing messages or all messages. In general, there are two new "rights":

1. Right to be forgotten. With this release, Sitecore Forms makes it easier for you to support erasing this personal identifiable data that is saved via the out-of-the-box Save data submit action. This includes redacting submission values, removing any associations to xDB Contacts, and deleting any files uploaded by the visitor. At the same time this approach still allows marketing teams to see reporting data, despite being anonymized.

2. Right to object. A second change in this release regards making it easier to enforce and manage consent choices. Visitor tracking now requires that giving explicit consent.and marketing teams need to respect and store these choices and make decisions on them. The new consent management tools available in the platform allow for implementation teams to configure sites to require explicit consent before the Sitecore tracking will begin. The tracker is now able to be disabled based on the consent settings stored for the user, and xDB supports the ability to store these consent settings and persist it across visits for the contact.

This allows marketing teams to add additional consent requirements for specific sites that need to meet stricter privacy guidelines.


12. Analytics

Getting insights from Sitecore’s analytics reports is great, but previously one could not filter on specific segments. Now, there is a new filtering functionality available in all reports! 

This means that you can use Segments created from List Manager based on all sorts of segmentation rules as filters on your analytics. In the past when the “Use as analytics filter” was enabled in a Segment, you needed to apply some extra configuration to have this filter available in your reports. Now, this filter is available in the analytics reports without any extra configuration:

  • Target segments of contacts via predefined rules and then report based on that segment
  • Report on the performance of key audience groups
  • Push an email to a segmented list and then see the impact across the site

This is great, because with the extensive set of available segmentation rules, it’s very easy to zoom into the analytics for these specific segments focusing on a group of contacts.


13. EXM

Before Sitecore 9.2, there were no standard templates available OOB at all. Now, with Sitecore 10 we've got even more new additional templates added to the product: 

  • Left Image Block
  • Right Image Block
  • Image Focus

This saves much time for the customers using EXM from developing such email templates from scratch, as these templates can become a great starting point at the cost of a single click. But what is really great - these templates are completely customizable to using Scriban, similar to editing rendering variants in SXA.


14. Marketing Automation

Firstly, Marketing Automation has been reworked to allow for more efficient loading of xConnect data, there are performance improvements in XConnect for customers who do not use Marketing Automation. It does not load contacts and interactions unless there is an inactive or active plan.

Secondly, there are new rules around birthdays added to engage with contacts around their birth date. You can now do things like:

  • sending offers X days in advance of their birthday
  • sending greetings on their birthday
  • sending reminders and follow-up with your customer some number of days after their birthday

Thirdly, usability improved by rephrasing and redefining rules and settings, as well as security changes.


15. Experience Editor

Ladies and gentlemen, let me introduce the feature mostly wanted and requested by marketers which we finally got! The feature which on its own may save hundreds of hours for you content or marketing teams. And here is it:

All content pasted from Word into Rich Text Field is cleaned. Therefore no more Ms Word styling coming into a field, just pure content.

This might look as a minor improvement, but a lot of authors have been waiting for easier workflow going from their Ms Word documents into Sitecore rich text fields. Previously, authors often broke the styling on a site as their copy-pasted content included extra unwanted markup from their documents that conflicted with the styles already on a site. With the new changes, clean source HTML is created that preserves the content and the styling especially for those customers who aren't using Content Hub.


16. Content Hub

Once again I want to clarify very common confusion. Content Hub isn't just a replacement for Media Library. Quite opposite - Sitecore Content Hub is now the central hub for all media content in their DAM, but also content models defined in CMP. And Sitecore is just only one of the channels of content publishing with the web channel is only one channel consuming this content. Current release expands how much content can be managed in CMP and then integrated to the Sitecore Experience Platform. With support for additional field types, this allows marketing teams to centralize more of their content creation into Content Hub and still leverage this with their web teams. With the addition of a taxonomy import, marketing teams can also make sure that the taxonomy associations they make in Content Hub will persist into the content items in Sitecore.


17. Other changes

Just go through them in a form of a bullet list:

  • Sitecore PowerShell Extensions version 6.1.1 is accompanying this platform release.
  • With Sitecore 9.2 we've got Active Personalization report. Now with version 10 numerous performance optimizations have been put in the active personalization list, including infinite scrolling, caching, lazy loading, and back-end optimizations
  • You can now abort currently running jobs - another widely demanded feature.
  • Session State has been optimized for performance, expecting a 10-15% faster response time for CD servers.
  • The Shared Session State database is now disabled by default, but can be enabled if required.
  • Application map support has been one of the highest requested features for operations teams running their infrastructure on Azure, now it's possible to view and diagnose the xConnect stack directly in the application map, with monitoring and diagnosing allowing to start tracing requests.
  • Massive performance improvements to xDB change tracking achieved by changing the way changes are tracked in xDB. This allows for a faster processing when there is a high volume of changes being made, while simultaneously being less heavy on server resources.
  • A new page that automatically collects basic information about your Identity Server instance has been added.
  • You can configure service pages (Error, Not Found, and so on) for each website on content tree structure.
  • There is also already available Sitecore Commerce 10.0 that works on top of Sitecore XP 10.0.


18. Further reading

This is not the full list of changes and features coming with this so much promising Sitecore 10 release. You may use the links below for your own investigation:

Sitecore RSS Feed revised by using Content Search API instead of unproductive Sitecore Query

read full post

I am working on a large multilingual website with several dozens of thousands pages are available in numerous languages. It also features news being released on a daily basis by tens of news editors under plenty of nested categories. Thus it was matter of time for me to be asked to implement an adequate RSS Feed solution to expose all the possible data.

Luckily, Sitecore has built-in RSS Feed feature, but unfortunately it has very limited implementation by data driven using Sitecore Queries, obviously this is quite a legacy feature was added into Sitecore way before version 7.0 with its revolutionary Content Search API. 

What is wrong with this old-fashioned Sitecore Query:

  • it is limited in its applicable functionality
  • has complicated synthax
  • isn't easy to debug and troubleshoot, especially on complex conditions
  • is slooooooow (even fast query is slow!)
  • talks to database and generates cache for touched items
That was absolutely obvious that I should use Content Search API. I googled around and came across some implementation done by Douglas Couto for Sitecore 7 and Lucene. I reworked it to be compatible for versions 9.*+ and added few new features.

It is available at my GitHub repository (and readMe file is quite explanatory there)
Once you get the items from either TDS serialization or Sitecore package, a new Content search section is added to RSS Feed template to drive the data out of Content Search API rather than Sitecore Query:


All the benefits of Content Search API are available to you from now on. Using this new section one may fine tune the data to be exposed by not just certain page templates, but also filter to be located under specific node, has certain tags and specify recency criteria for that filtered data.

Hope this helps!

Walkthrough: Using Publishing Targets in order to create preview environment with Sitecore 9.3

read full post

I made this 22-minutes long video in order to demonstrate how one can create a preview environment by creating a new publishing target on an example of vanilla Sitecore 9.3.

Adding new publishing target is very helpful when you:

  1. would allow content authors to demonstrate the content being not in a final state
  2. want to demonstrate that content to an audience without access to your Sitecore instance

This demo shows how to create a publishing target database, assign it to a designated hostname and then also to create an index for a given preview database. It also demonstrates the difference between publishing content in non-final-state into both live and preview databases.

Hope it helps!


Why CNAB could be a game-changer for Docker containers and how Sitecore can benefit from that?

read full post

Introduction

Currently, in order to run Sitecore in docker locally, one has to pull the code from a GitHub repository, build it (if not done yet, or pull already built images from a Docker registry), set the license file, and say "up" to docker-compose. Not to say the prerequisites required. If dealing with a cloud, then the deployment into Kubernetes is required, which also demands adequate skills.

Imagine an ideal situation where you don't need to do all the things, but just pull a "managing" image from a remote registry, and this image itself will care about running "all the things" internally, such as prerequisites, pulling the dependent images, preparing the environments, network and dependencies, doing alternative steps to docker-compose and much more.


Or going far beyond that: shipping is as a traditional GUI installer for non-technical people or deploying that same image into a cloud, any cloud, ready to use, does not that look as such desirable? What if I tell you this technology is already available and you can use it? Please welcome the new universal spec for packaging distributed apps created by Microsoft and Docker:

Cloud-Native Application Bundles or simply CNAB

Firstly, what the heck is CNAB at all? Using Cloud Native Application Bundle, a developer has an option of deploying the app either locally at his dev. machine, or in a public cloud as it bolts together containers and services into a seamless whole, placing a strong focus on standardization. It is an open-source specification that aims to facilitate the bundling, installing, and managing of containerized apps. With this bundle, users can define resources that can then be deployed to a number of run-time environments, such as Docker, Azure, Kubernetes, Helm, automation services (such as those used by GitOps), and more.

At a first glance, that task is supposed to be solved by Docker itself. However, when dealing with largely scaled hybrid infrastructures, its standard features become insufficient. Thus, CNAB is an attempt of standardizing the process of packaging, deployment, and lifecycle management of distributed apps on a basis of Kubernetes, Helm, Swarm, and others by using a unified JSON-based package format. 

Recently the CNAB spec reached version 1.0, which means it is ready for production deployment. The spec itself is now broken down into several chapters:

  • CNAB explains the fundamentals of the CNAB core 1.0.
  • CNAB Registry will describe how CNAB bundles can be stored inside of OCI Registries (this section is not yet complete).
  • CNAB Security explains the mechanisms for signing, verifying, and attesting CNAB packages.
  • CNAB Claims describes the CNAB Claims system, shows how records of CNAB installations formatted for storage
  • CNAB Dependencies describes how bundles can define dependencies on other bundles.

Tooling

Each of the organizations has provided its own tools that demonstrate CNAP capabilities: Microsoft released Duffle, while Docker shipped Docker app. Docker Desktop application is fully compatible with CNAB from May 2019.

CNAB is not the only solution for managing the cloud applications lifecycle. For example, Kubernetes has Сrossplane manager as well as package manager Helm. However, CNAB is the first ever solution that supports several most popular tools and is platform-agnostic. By the way, CNAB can also work with Helm and I came across a sample of it at GitHub.

Duffle is a simple command line tool that interacts with Cloud-Native Application Bundles - helping you package and unpackage distributed apps for deployment on whatever cloud platforms and services you use. Its goal is to exercise all parts of the specification and this tool also comes with very handy VS Code extensions, one of which named Duffle Coat allows you to create native executable installer (*.exe) of your bundle:


This results in the proper installer that will install and configure you Sitecore 9.3 locally from bundle image stored at docker registry:



Once again, instead of local Sitecore installations (like SIA does), we are having this CNAB installer that installs the platform from a Docker registry and with no prerequisites required at all! And CNAB bundle cares about all the dependencies and parameters. What magic!

Another tool, Porter, is Microsoft’s CNAB builder that gives you building blocks to create a cloud installer for your application, handling all the necessary infrastructure and configuration setup. It is a declarative authoring experience that lets you focus on what you know best: your application. The power of Porter is coming from using mixins giving CNAB authors smart components that understand how to adapt existing systems, such as Helm, Terraform, or Azure, into CNAB actions.


And of course, Docker App is a CNAB builder and installer that leverages the Docker Compose format to define your applications. To facilitate developer-to-operator handover, you can add metadata and run-time parameters. These applications can easily be shared using existing container registries. Docker App is available as part of the latest Docker release.

Bundle manifest file
As I said above, the specification defines the way of packaging distributed application of various formats. CNAB includes package definition (named bundle.json) used for describing an app, as well as a special image (also called invocation image) for its installation. A bundle.json is similar to a docker-compose.yml file in that it describes a complex configuration for image deployment. The difference is, the CNAB bundle is very clearly defined as to how it should be laid out, encoded, and where all associated files must reside. It contains:

  • The schema version.
  • Top-level package information.
  • Information on invocation images.
  • Map of images.
  • Specification for parameter override (with a reference to a validation schema).
  • List of credentials.
  • Optional description of custom actions.
  • A list of outputs produced by the application.
  • A set of schema definitions is used to validate input.
Here is a sample of bundle.json file below:
{ 
   "credentials":{ 
      "hostkey":{ 
         "env":"HOST_KEY",
         "path":"/etc/hostkey.txt"
      }
   },
   "custom":{ 
      "com.example.backup-preferences":{ 
         "frequency":"daily"
      },
      "com.example.duffle-bag":{ 
         "icon":"https://example.com/icon.png",
         "iconType":"PNG"
      }
   },
   "definitions":{ 
      "http_port":{ 
         "default":80,
         "maximum":10240,
         "minimum":10,
         "type":"integer"
      },
      "port":{ 
         "maximum":65535,
         "minimum":1024,
         "type":"integer"
      },
      "string":{ 
         "type":"string"
      },
      "x509Certificate":{ 
         "contentEncoding":"base64",
         "contentMediaType":"application/x-x509-user-cert",
         "type":"string",
         "writeOnly":true
      }
   },
   "description":"An example 'thin' helloworld Cloud-Native Application Bundle",
   "images":{ 
      "my-microservice":{ 
         "contentDigest":"sha256:aaaaaaaaaaaa...",
         "description":"my microservice",
         "image":"example/microservice:1.2.3"
      }
   },
   "invocationImages":[ 
      { 
         "contentDigest":"sha256:aaaaaaa...",
         "image":"example/helloworld:0.1.0",
         "imageType":"docker"
      }
   ],
   "maintainers":[ 
      { 
         "email":"matt.butcher@microsoft.com",
         "name":"Matt Butcher",
         "url":"https://example.com"
      }
   ],
   "name":"helloworld",
   "outputs":{ 
      "clientCert":{ 
         "definition":"x509Certificate",
         "path":"/cnab/app/outputs/clientCert"
      },
      "hostName":{ 
         "applyTo":[ 
            "install"
         ],
         "definition":"string",
         "description":"the hostname produced installing the bundle",
         "path":"/cnab/app/outputs/hostname"
      },
      "port":{ 
         "definition":"port",
         "path":"/cnab/app/outputs/port"
      }
   },
   "parameters":{ 
      "backend_port":{ 
         "definition":"http_port",
         "description":"The port that the back-end will listen on",
         "destination":{ 
            "env":"BACKEND_PORT"
         }
      }
   },
   "schemaVersion":"v1.0.0",
   "version":"0.1.2"
}
You may read more about bundle.json format at CNAB.io official page.

How about Azure?
For Azure, we also have got the solution, Azure CNAB Quickstarts library. It demonstrates how one can use bundles for deploying applications and solutions and how to create their own bundles. The library is designed to be optimized for bundles that use Azure resources but is not limited to Azure only. There is CI/CD workflow in the repository using custom GitHub Actions to enable the automatic building of bundles and publishing of bundles to a public Azure Container Registry. The library supports bundles made using Porter tool I mentioned above, a tool capable of building, publishing, invoking, and updating bundles.

Final thoughts
Likely CNAB becomes a game-changer for 2020, as we get more and more into containerized deployments and orchestrating them in the clouds. The specification is quite new and not too many companies are using it at the moment, but there is an ever-growing interest in it. Since all the major vendors are now ready, I am quite sure it will boost the whole industry in the coming months!

References
Hope you find this post helpful and get your own hand on CNAB shortly!

Sitecore Docker breaks when running Build.ps1 with "hcsshim::PrepareLayer failed in Win32: Incorrect function. (0x1)" message

read full post


Recently I was trying to build docker images from the main Sitecore repository, and got quite a weird message.

hcsshim::PrepareLayer - failed failed in win32 : Incorrect function. (0x1)

This message is not self-explanatory and it fired up when the actual build for the first image took place, in my case that was SQL server 2017. Some other details: quite fress and new instance of Windows 10 x64 build 1909, using Hyper-V, no docker / images previously been utilized at thtis computer.

After few hours long googling, I came to understanding that was caused by c:\windows\system32\cbfsconnectnetrdr2017.dll referenced by autorun. There is one halpful tool that helps out troubleshoouting such issues - Sysinternals Autoruns. Here is the output generated by Autoruns for my system:


What is that DLL and how did it get to my machine? CBFSConnect is a known library for creating and managing virtual filesystems for cloud storage providers such as such as Box, Dropbox etc., and this DLL is a kernel mode system drive. Sometimes it may be a leftover from a previously installed software, that was not uninstalled fully and properly.

Depending no your system you may see this DLL as either:

  • C:\Windows\system32\cbfsconnectnetrdr2017.dll  - for newer systems, or
  • C:\Windows\System32\drivers\cbfs6.sys
You may check if it is running or no tby running  a command-line utility for common minifilter driver management operations command (a command-line utility for common minifilter driver management operations):


Resolution
The easiest I found was to just simply rename this driver. Once restarted, docker build worked well.

Hope this helps someone

Tip of the day: running Sitecore Docker from within Hyper-V virtual machine is in fact possible

read full post

Why not to run Docker containers from within a Hyper-V virtual machine? 

Well, when you are trying to install Docker Desktop for Windows, it installs correctly. But running it will prompt you about Hyper-V is required for Docker to work.


Programs and Features on its turn shows you that Hyper-V is greyed out, so you cannot install it from there



Not everyone knows, but Hyper-V in fact allows having nested virtual machines. That means running docker is also possible from within a VM. All you need is just running one PowerShell command from outside of your container:

Set-VMProcessor -VMName _YOUR_VM_NAME_TO_ENABLE_ -ExposeVirtualizationExtensions $true

What it does - just adds virtualization features into a virtual processor of outer VM, similar to those you got at you physical CPU. Thus you need to run this command of the VM switched off.

Once done, Sitecore perfectly builds and work if Docker running within a virtual machine. For those who are total beginner and scary to mess the things around their host machines - this could be an option. However there is of course a performance penalty from double virtualization.



Finally, the main trick! Just because you've added virtualization extensions into a virtual processor of your VM, you may run docker in process isolation mode, relatively to the build number of VM's operation system. Will explain it on the following example: imagine, your host machine runs Windows 10 build 1809, but got no problems of running Windows 10 build 1909 in a Hyper-V machine there. Now, you after you enable virtualization extensions to that virtual machine (that runs 1909), you will be able to install docker within that virtual machine, and run 1909-built images in process isolation, natively to that VM: 1909-built images run on 1909- machine! But at the same time you will be able to run those same images only in hyper-v mode on the (outer) host machine, because it has 1809 and cannot run non-matching images in process isolation mode.

Hope this helps!